5月26日,安旭生物发布2023年报问询函的回复。其中涉及到使用自有资金1亿元购买隆晟1号信托产品,已逾期尚未兑付的问题。
安旭回答表示,中融信托产品隆晟1号自2012年7月开始发行,至公司实际认购日,均是100%按期兑付。根据该信托理财产品的投资协议,该信托资金为R3中风险,该信托资金投向重点为矿产能源、民生工程等行业的优质企业及项目。
公司管理层对受托方和该信托理财产品评估后,经授权副董事长审批,在授权范围内使用自有资金购买1亿元该信托理财产品。公司购买的上述信托理财产品均履行对外投资的业务流程及风险**流程,相关内部控制健全有效。
根据中融信托2023年9月15日在官网发布公告:受内外部多重因素影响,中融信托部分信托产品无法按期兑付。为提升中融信托经营管理效能,经股东会授权、董事会审议通过,公司与建信信托有限责任公司、中信信托有限责任公司签订了《委托管理服务协议》,聘请上述两家公司为公司经营管理提供专业服务。公司相关的债权债务关系、信托法律关系不因此而发生改变,公司继续按照有关法律和信托合同约定,对信托产品投资者承担受托人责任。中融信托存在部分偿还能力。
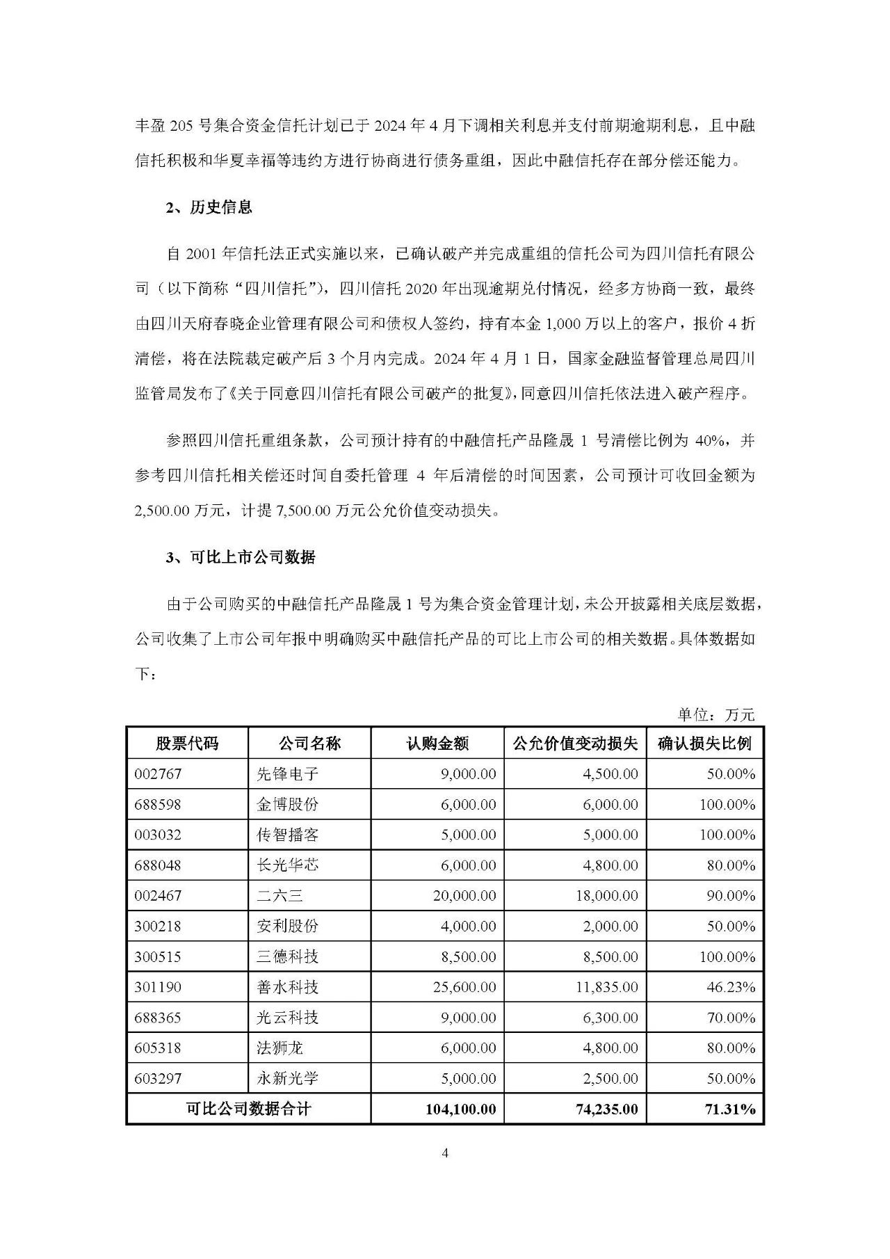
参照四川信托重组条款,公司预计持有的中融信托产品隆晟1号清偿比例为40%,并参考四川信托相关偿还时间自委托管理4年后清偿的时间因素,公司预计可收回金额为2,500.00万元,计提7,500.00万元公允价值变动损失。
公司结合公开市场披露信息,对公司购买的中融信托产品隆晟1号按7,500.00万元)计提公允价值变动损失,该计提比例和可比上市公司基本一致,不存在显著差异。公司相关信托理财投资公允价值损失计提充分,且具有合理性。





